四川嘉州监狱强行火化徐浪舟遗体 【明慧网】

Advertisement


四川嘉州监狱强行火化徐浪舟遗体
EMail 转发 打印 安装苹果智能手机明慧APP 安装安卓智能手机明慧APP
【明慧网二零一七年三月十六日】(明慧网通讯员四川报道)四川省嘉州监狱在二零一七年一月十日强行火化了法轮功学员徐浪舟的遗体。二零一七年一月十一日,嘉州监狱给徐母彭广贞发短信如下:

彭广贞女士等,徐浪舟尸体已于二零一七年一月十日,在新都区东林殡仪馆火化,骨灰存放于乐山市市中区任家坝三组(乐山紫霄宫)。特此通知。[四川省嘉州监狱]

嘉州监狱给徐母发短信所用的电话:08332349056,发短信的时间是:一月十一日十五点十七分。

徐浪舟
徐浪舟

法轮功学员徐浪舟,是攀枝花市公安局交警支队警察,修炼法轮大法后,按照真、善、忍标准为人处事,平时与人为善,工作中执法公平,任劳任怨,因表现突出他连续四年被评为市先进工作者,当地媒体曾多次报道过他的事迹。只因为他修炼法轮大法,被开除公职、被非法劳教、判重刑,经历了“上刑床”、几万伏电棒电击、捆警绳五花大绑曝晒、高温下做奴工、吊打等各种酷刑,于二零一二年三月十八日被迫害致死,才三十九岁,遗体一直冷冻在成都东林殡仪馆。

关于徐浪舟被迫害致死的更多情况,请看明慧网相关文章《遭十年冤狱酷刑 善良川警突然死亡》《优秀交警遭虐杀 七旬母亲血泪控诉》《据病历分析 优秀警察徐浪舟之死为外伤所致》《优秀警察被迫害致死 老母控告江泽民》《优秀警察被迫害致死 家属要求赔偿案开庭审理》等等。

徐浪舟的母亲亲彭广贞,现年七十二岁,心痛的几乎肝肠寸断。老人家义无反顾的走上了步步艰辛的申冤之路,可是多次交涉、抗争、投诉均无果,她自己还受到监狱警察的利诱和威胁。

二零一六年十一月二十二日,彭广贞老人不在家,门上收到乐山嘉州监狱一通知小纸条,说将在十二月五日强行火化她儿子——法轮功学员徐浪舟的遗体,后来又电话告知:“十二月七日将火化徐浪舟的遗体。”彭广贞老人找街道办,回复嘉州监狱说“不行。”早前在二零一六年七月二十七日左右, 嘉州监狱就来人逼迫彭广贞老人,欲强行火化徐浪舟的遗体,当时社区有一人参与。

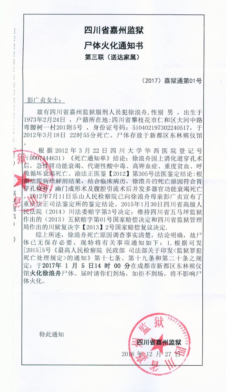
二零一七年一月五日,四川省嘉州监狱尸体火化通知书,又贴在徐母彭广贞的门上。通知书上没有任何人的签字,也没写时间。

爱子被迫害致死,徐母彭广贞心痛得几乎肝肠寸断,她提起国家赔偿,五马坪监狱及四川省监狱管理局的回复,均否定迫害致死的事实,徐母遂起诉至四川省高院,但法院作出的决定书,依然维持不赔偿的决定。自二零一五年六月起,家属给最高法院至少寄了四、五次国家赔偿的申诉材料,但至今没有任何回复。

下面是母亲彭广贞女士的陈述:

我是一个七十多岁的母亲,我儿子徐浪舟生前是攀枝花市公安局交警支队优秀警察,他执法公正,不贪不占,连续四年被评为攀枝花市先进工作者,本地电视台多次报道过他的做好人好事的事迹。就这样的好儿子,只为信仰真善忍,只为做好人,做诚实善良人,被中共迫害了十三年(从二十六岁到三十九岁),最后,被迫害致死。

二零零五年,我儿被肖文刚、胥军枉判八年半徒刑后,被送到广元监狱。二零一零年六月,我儿被转到五马坪监狱。二零一一年十月九日,是我七年来第一次被批准见儿子,见他瘦得皮包骨头,我问他为什么不买点奶粉、芝麻糊等营养品吃,我儿手指狱警说:“他们不卖给我,只卖洗漱用品给我。”当时几个狱警吼他,不准他说出那些见不得人的事,强行把我儿拖走,这是我亲眼所见。

当时我的心都痛碎了。儿子五岁时我丈夫去世,我守寡几十年,含辛茹苦把孩子们拉扯大,容易吗?儿子是我的希望,是我的依靠,我儿是个非常善良的人,他曾说:“妈妈,儿今后就是要饭也要背着妈妈一道。”

二零一一年十一月至二零一二年二月这期间,我儿被五马坪监狱七监区长张健吊打七天七宿,奄奄一息才拖回监狱医院,导致我儿胃穿孔病危。

二零一二年三月八日下午六点钟左右,我儿做了胃穿孔修复术,一切正常,人很清醒,已能坐起来与人交谈,他对我说:“妈妈,给我买个盆子,买点洗漱用品。”三月十四日至十六日连续三天,不让我见我儿子,开了接见证,也不让我见儿子。

画作:《身陷囹圄的大法弟子》
画作:《身陷囹圄的大法弟子》

二零一二年三月十七日,我突然得知儿子“病危”;三月十七日,监狱和医院对我儿做了什么,造成他病危?因我在之前提出过,要给我儿办保外就医,王政强曾说:“要他写三书才给办。”是不是十七日监狱要我儿写放弃信仰的“三书”,我儿不写,监狱暴打了他?从他身体上反映的情况,已说明他的“病危”完全是人为造成的。前两次见我儿时,前胸无瘀血状,三月十八日见我儿时,为什么他前胸有对称两片瘀血状?这两片瘀血状完全是人为造成的。

三月十八日见我儿时,他已完全昏迷,医院未对他采取任何救治措施,没有给他吸氧,没有上呼吸机,也没有上心电监护仪,也没有输液,没有一个医生、护士在场,只有一个犯人守着,这正常吗?如果是正常的病危,医院能不抢救吗?(医院是救死扶伤的地方),从以上情况看,一切都是有预谋的。监狱长讲过:“不死不放人,”从医院刘天明的话中“我们只对监狱负责”,看来一切都是监狱在指使。

我儿死的突然,死的蹊跷,作为母亲,我有权查清我儿真正的死因。但五马坪监狱和乐山检察院驻监办百般阻挠。我们不敢在省内找单位做,怕他们干扰,我女儿专程到重庆,找了几家单位都被他们威胁,不敢接这案子,最后找一家,还是被他们收买了,拖了一个多月,才做的尸检,而且器官一取出来,那个主任就给我做工作,叫我把遗体火化掉,我没拿到尸检报告、医院病历、监狱卫生院病历,我怎么敢同意火化,那是证据。

我多次到乐山五马坪监狱要病历、尸检报告、卫生院病历。一次,狱警吼我,王政强威胁我:六月二十一日强行火化遗体,还要把我请的律师告了。在这种情况下,我决不会同意火化遗体,我身强力壮的儿子被转到五马坪监狱,两年时间不到,就被他们活活打死,他们还要我拿两万多元钱给他们,才把尸检报告给我。

另外,从我儿被劳教和被冤判后,我一直在为我儿讨公道,我多次找过市公安局610、市检察院、市中级法院、市人大、市纪检、市信访办、也给省长、省人大、省检察院写过信,但都石沉大海。没有一个部门、一个当官的真正为百姓做一点实事,没有一个部门、一个当官的把百姓的苦难当回事。我儿入狱八年,经受了人们无法想象的种种残酷折磨、凌辱,眼看再过半年就要出来了,可他却被监狱和警官医院残忍的活活打死了,而且这一切仅仅是因为他要做个好人、做个诚实善良人、坚持自己的信仰。

我儿徐浪舟被监狱和双流警官医院杀害四年了,遗体还冻在成都东林殡仪馆,我的国赔申请已三年多,四川省高级法院开庭审理国赔案已经六个多月。不结案,遗体我是不敢火化的,因为他们杀害我儿的罪证在我儿身上。如今,乐山嘉州监狱(原乐山五马坪监狱)威胁我要在十二月七日强行火化,要毁灭证据,企图逃脱责任。我坚决的说“不行。”

二零一七年一月十日,四川省嘉州监狱尸体火化通知书上没有任何人的签字,也没写时间。徐浪舟的家人也没在场的情况下,嘉州监狱强行火化了徐浪舟的遗体所有被迫害的证据。人在做,天在看。善恶有报是天理。

(c) 1999-2025 明慧网版权所有





2026年神韵

Advertisement

Advertisement

Advertisement

Advertisement

Advertisement

Advertisement

Advertisement

Advertisement

Advertisement